医保比价小程序入口-医保药品比价工具推荐
作者:佚名
时间:2026-02-03 17:14:01
想快速查询医保药品价格却找不到入口?医保药品比价小程序究竟该如何使用?针对这个便民工具的具体操作方法和覆盖范围,我们整理了最新信息供您参考。

药品比价小程序入口
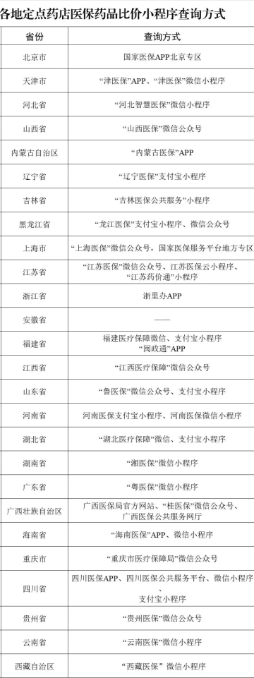
通过支付宝或微信直接搜索相关关键词即可访问。目前全国已有29个省级行政区和新疆生产建设兵团开通了这项服务,用户能随时查询药品价格并进行多维度对比。


医保药品比价小程序叫什么
各地小程序名称存在差异,例如湖北省使用"湖北医疗保障"作为官方平台名称。具体操作步骤如下:
1.在微信搜索栏输入对应省份的医保平台名称

2.进入功能页面后点击扩展菜单

3.在服务列表中选择药品比价功能

4.输入需要查询的药品名称

5.系统将显示周边药房信息

6.可根据价格或地理位置筛选最适合的购买方案

以上就是关于医保药品比价查询系统的详细介绍,掌握这些方法就能轻松找到最优惠的购药渠道。想获取更多实用生活资讯,请持续关注本站更新。
