永辉超市:预计2025年净亏损21.4亿元 调改关闭近700家门店
作者:佚名
时间:2026-02-01 11:22:01
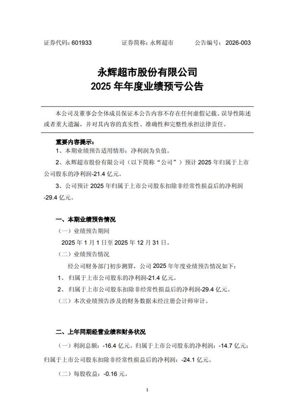
1月20日快科技消息,今晚,永辉超市发布了2025年度业绩预告。预计归属于上市公司股东的净利润为-21.4亿元,上年同期为-14.7亿元。
公告中称,2025年,公司进行了重大的经营战略调整。门店布局方面,公司报告期内深度调改了315家门店,并关闭了381家与公司未来战略定位不相符的门店。
门店调改对公司利润的影响主要包含调改相关的资产报废损失、停业装修营业收入损失、一次性开办费投入等,其中资产报废及一次性投入合计约9.1亿元。
与此同时,门店因停业装修产生的毛利额损失预估约3亿元。
此外,关闭381家门店也产生了较大损失,主要包含资产报废损失、人员优化离职补偿、租赁相关的违约赔偿等。


以上就是全部内容,喜欢的话记得收藏本站,我们将持续为您带来更多精彩内容。
