蒙迪欧车机卡顿遭集体投诉 老车主不满福特回应:不建议强行升级
12月18日快科技消息,第三方汽车投诉平台车质网显示,最近30天的投诉量第一的车型为福特蒙迪欧,车主们投诉原因普遍为车机卡顿、功能缺失等故障,涉及车型多为2022-2025款车型。

有投诉车主称,这些车型均搭载老旧的高通820A芯片,日常操作卡顿、延迟明显,导航地图频繁加载失败、卡死,语音控制指令识别慢、响应中断,夏季暴晒后还出现车机黑屏重启的情况。
同时,车机缺失互联功能,不支持CarPlay/Carlife/Hicar手机互联功能,只能忍受卡顿的车机。
为此,车主们提出长安福特开放自费更新新款车机服务(支持8155芯片+CarPlay+高德地图)。
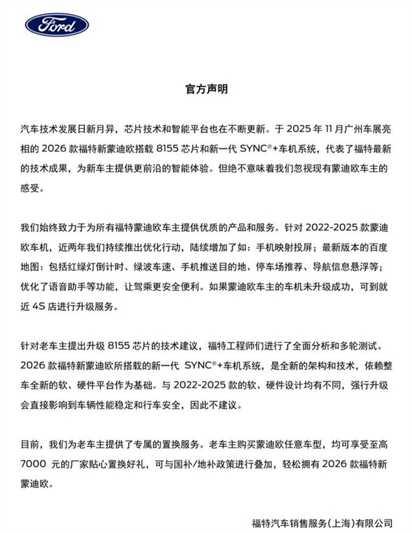
此事引起热议后,福特汽车曾于12月4日发布官方声明称,针对2022-2025款蒙迪欧车机,近两年陆续增加了如:手机映射投屏;最新版本的百度地图;优化了语音助手等功能。
针对老车主提出升级8155芯片的技术建议,2026款福特新蒙迪欧所搭载的新一代SYNC+车机系统,是全新的架构和技术,依赖整车全新的软、硬件平台作为基础。
与2022-2025款的软、硬件设计均有不同,强行升级会直接影响到车辆性能稳定和行车安全,因此不建议。
同时,福特中国方面称为老车主提供了专属的置换服务。老车主购买蒙迪欧任意车型,均可享受至高7000元的厂家置换礼,可与国补/地补政策进行叠加,以购买2026款福特新蒙迪欧。

但对于福特汽车的回应,有投诉车主并不满意,除了坚持要厂商开放车主自费升级8155车机的通道外,还有车主评论称,自己刚买两三年的车,福特就给了7千元的置换券,车是快消品吗?

以上就是全部内容,喜欢的话记得收藏本站,我们将持续为您带来更多精彩内容。
