医保药品比价小程序入口-哪里找医保比价工具
作者:佚名
时间:2025-12-17 12:09:01
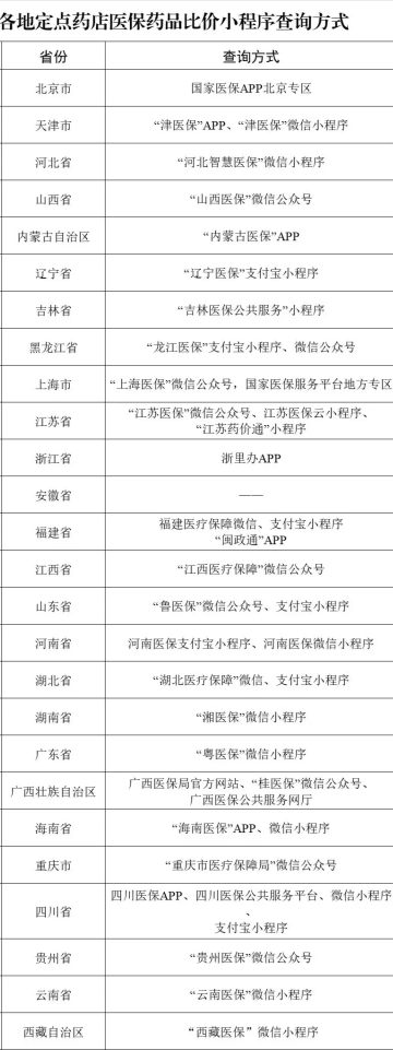
医保药品比价小程序上线后,许多用户关心如何快速找到入口及适用省份。目前全国已有29个省(自治区、直辖市)及新疆生产建设兵团开通服务,支持药品价格实时查询和药店位置导航功能。本文将详细介绍小程序名称、操作流程及覆盖范围,帮助您轻松完成比价操作。

药品比价小程序入口
通过支付宝或微信小程序搜索即可访问。系统覆盖全国大部分地区,支持一键查询药品价格、比价及导航功能。以下为具体操作指引:


医保药品比价小程序名称
各地区小程序名称不同,例如湖北地区需搜索湖北医疗保障。详细操作步骤如下:
1.打开微信搜索【湖北医疗保障】小程序

2.进入后点击【更多】选项

3.滑动选择【定点药店医保药品比价查询】

4.输入药品名称进行查询

5.选择零售药房查看店铺列表

6.根据价格或距离筛选结果

以上就是小编为大家带来的医保药品比价小程序使用指南全部内容,想了解更多精彩资讯?请持续关注本站。
