胖东来侵犯人格尊严补偿公示:今年共计33例 合计补偿35.9万元
11月17日,胖东来官方发布关于《胖东来侵犯人格尊严的补偿标准》公示 。
胖东来表示,公司通过建立《胖东来侵犯人格尊严的补偿标准》,创造尊重、公平、正义的企业人文环境,同时启迪更多人重视对自己和他人人格尊严的保护。

不因为意识淡薄甚至恶意、随意地侵犯、伤害他人,造成严重的精神损失和痛苦!同时,更好地影响和带动更多社会力量和法律体系的完善,保障和维护公民的个人权利!让人们更幸福、让社会更文明、让国家更美好!
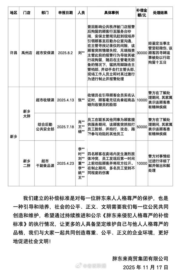
2025年1月1日一10月31日,《胖东来侵犯人格尊严的补偿标准》共计33例,补偿金额359000元。
其中,补偿金额最高的一起案例为5万元,共有3名员工获得补偿。案例详情为,员工在联系其他同事为顾客提供服务期间,该顾客突然拍打员工脸部、并拍打、攻击、踢踹参与劝阻的其他员工。对于这3位员工,公司做出5万元的补偿。
而个人员工补偿最高额度最高为3万元,一共有两例,其中一例为,电工在巡场期间,劝阻对员工辱骂的顾客并将其带离现场时,顾客在员工毫无防备下先后两次对员工进行掌掴。
胖东来强调,我们建立的补偿标准是对每一位胖东来人人格尊严的保护,也是一种引导和培养,社会的公平、正义、文明需要我们每一位公民共同创造和维护。





以上就是全部内容,喜欢的话记得收藏本站,我们将持续为您带来更多精彩内容。
