摩天轮票务app如何注销账号-详细注销步骤
作者:佚名
时间:2025-10-25 17:35:01
摩天轮票务app怎么注销账号,用户用完摩天轮票务app后,不想使用了,便想要注销,想要注销账号的用户可以根据下方的流程来操作。

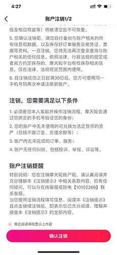
摩天轮票务app账号注销流程:
1、首先点击右上角的设置键。

2、然后点击红圈中的“账户安全”。

3、接着点击注销账号。

4、最后点击确认注销,这样就注销成功啦!

以上就是3DM吉游戏小编整理带来的摩天轮票务app怎么注销账号,账号注销流程,更多相关知识教程,请关注吉游戏!
本文内容来源于互联网,如有侵权请联系删除。
