又是角色手势惹争议《星塔旅人》韩服运营火速致歉
《星塔旅人》近期因新角色动画中的细节处理,在海外玩家群体中掀起轩然大波。一个看似普通的手指微动作,竟成为跨文化传播中的隐形地雷,折射出游戏全球化运营中的深层挑战。这款二次元风格的角色扮演游戏,正面临内容本土化与创意表达之间的微妙平衡考验。

此次事件并非孤立。在过去几个月中,已有多款知名游戏如《胜利女神:NIKKE》和《鸣潮》等,因类似的手指手势或角色动作而卷入舆论风波,最终均以官方道歉、修改内容或取消合作告终。这使得此类细微的动画表现,成为全球游戏公司,尤其在面向韩国等特定市场时,一个需要高度警惕的"文化敏感点"。

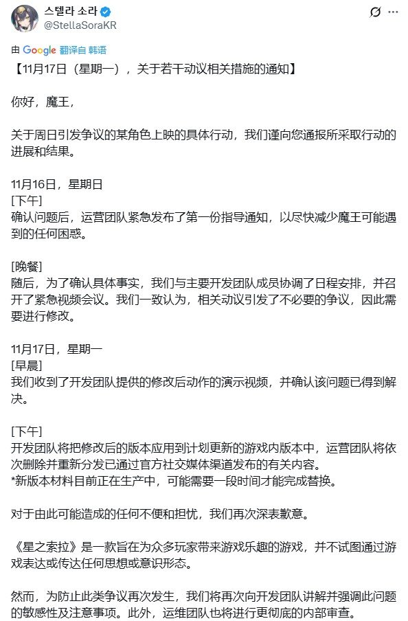
《Stella Sora》运营团队在11月17日发布的公告中,详细说明了处理过程:
11月16日(日)下午:运营团队确认问题后,发布了紧急初步公告。
同日晚上:与开发团队召开紧急视频会议,共同认定该动画"引发了不必要的争议,必须进行修改"。
11月17日(月)上午:团队已收到并确认了修改后的动画演示,问题已得到解决。
同日下午:开发团队将把最终修改版更新至游戏,运营团队也开始清理并替换已发布的宣传材料。

公告中,官方郑重道歉,并明确表示:"游戏旨在为玩家带来乐趣,绝不希望通过游戏表达或传递任何特定的思想或理念。"为防止类似事件重演,运营团队承诺将就此事的敏感性和注意事项对开发团队进行再次培训,并加强内部审核流程。

资深本地化顾问李明远指出:"游戏角色的每个动作都是文化符号的载体,开发者需要建立多维度审核机制。我们建议团队在角色设计阶段就引入文化顾问,并建立敏感动作数据库作为参考。"
多位游戏行业分析师认为,此类事件反映出内容审核标准需要与时俱进。有数据显示,2023年全球游戏市场因文化敏感问题导致的版本回炉事件同比增加37%,其中东亚地区占比高达62%。
玩家社区对此反应两极分化。部分国际玩家认为过度敏感会限制创作自由,而韩国玩家则强调文化尊重的必要性。这种分歧恰恰体现了游戏作为全球化媒介面临的永恒命题——如何在多元文化背景下找到最大公约数。
《星塔旅人》事件为行业提供了鲜活案例。它不仅关乎一个手势的修改,更揭示了游戏产业在跨文化传播中需要构建的全新内容审核体系。从角色设计到动作捕捉,从本地化测试到舆情监测,每个环节都需要注入文化敏感度的考量。
以上就是小编为大家带来的《星塔旅人》文化争议事件全部内容,更多精彩资讯请持续关注本站。
